深圳市安博特电源设备有限公司
联系人:李小姐
手 机:13632618355
电 话:0755-89635090
官 网:www.ycgdxt.com
地 址:惠州市惠城区水口街道荔城工业大道29号信利康乐创三期4栋7层
产品摘要:
ZBW系列高速公路收费站数字化无触点交流稳压器,是深圳市安博特电源设备有限公司生产的新一代稳压器,集数字化、人性化为一体的高智能型产品,具有强大的信息采集系统、信号处理系统、侦测系统和完善的保护系统。广泛用于各种用电环境。个性化设计、强大的人机对话功能、直观显示屏以及状态指示监控介面,让各位用户操作和使用非常简单方便。无触点、免维护、是SBW系列机械式稳压器的升级换代产品。...
产品概述:
ZBW系列高速公路收费站数字化无触点交流稳压器,是深圳市安博特电源设备有限公司生产的新一代稳压器,集数字化、人性化为一体的高智能型产品,具有强大的信息采集系统、信号处理系统、侦测系统和完善的保护系统。广泛用于各种用电环境。个性化设计、强大的人机对话功能、直观显示屏以及状态指示监控介面,让各位用户操作和使用非常简单方便。无触点、免维护、是SBW系列机械式稳压器的升级换代产品。
产品特点:
☆ 响应速度快 :
12位高速AD采集,每周波采集64点,单片机进行数字处理运算,电子模块快速补偿
☆ 可设定多种调整方式 :
自动判断:微电脑自动分析应该进行电压的调整方式。
☆ 测量技术先进:
12位AD采集,单片机进行数字滤波及真有效值计算,控制精确无误 ,大规模可编程逻辑器件与单片机的完美配合 。
☆ 人性化的界面:
通过操作面板触摸键可以设定各种指标(输出电压、稳压精度、保护功能)
☆ 输出波形无失真:
无触点过零开关切换,同频、锁相、正弦波叠加补偿原理
☆ 抵抗谐波干扰:
真有效值电压检测
☆ 负载范围广:
阻性、容性、感性负载都能适应
☆ 缓起动抗冲击:
具有先稳压再输出功能
☆ 保护功能全:
当出现过压、欠压时可在1秒内保护或者不间断自动转换至旁路工作,并且具有完善的缺相、过载、短路保护及故障后声光报警功能
☆ 电压电流显示:
电压、电流分别真有效值LCD数字显示
工作原理:
ZBW系列高速公路收费站数字化无触点交流稳压器,采用微电脑(MCU + PLD + 12位咼速AD )智 能检测,输出指令控制电子模块(IGBT或SCR )的快速切换,通过变压器同频、锁相、 正弦波叠加补偿的原理保持输出电压的稳定。
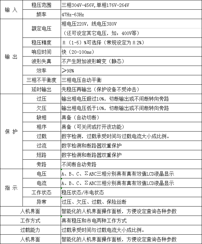
技术指标:


使 用 环 境
该系列稳压器应在室内使用,正常使用条件为:
1,环境温度:-15℃~+45℃;
2,海拔高度不超过1000m;
3,相对湿度:≤90%;
4,安装场所应无严重影响稳压器绝缘的气体,蒸汽,化学沉积,灰尘,污垢及其他爆炸性和侵蚀性介质;安装场所应无严重振动或颠簸凡不符合上述规定的特殊使用条件,应由使用单位和我厂协商确定.

手机:13632618355 联系人:李小姐 粤ICP备14094717号-6
网址:www.ycgdxt.com 地址:惠州市惠城区水口街道荔城工业大道29号信利康乐创三期4栋7层
深圳市安博特电源设备有限公司 版权所有 2016-2025